I've noticed that many of you expat bloggers and readers out there who are interested in Spain are also English teachers or "auxiliares de conversación" (whether you're "ESL" versus "ESOL" depends on if you're from the U.S. or Britain, but we're all really "TEFL" if doing it in Spain). So I thought I'd share with you here some of the ideas I've had for English lessons. (NOTE: these lessons were designed to aid Spanish speakers from Spain, and some are specifically tailored to them.) While I'm no expert on language acquisition, I spent a fair amount of time making these language tools and I think they work for helping students explore different aspects of the language —be it cultural, grammatical, or whatnot— and, just as importantly, provide a tool for the teacher to escape from the tyranny of the textbook.
![]() |
| If you are curious, these are the two textbooks I used most heavily. They were both pretty good. The New English File Intermediate was better for explaining the grammar in a simple, schematic way, and had nice cultural activities, while the First Certificate Masterclass was better for test-preparation (for the format of the test) and had excellent applied grammar exercises, especially for phrasal verbs and collocations. |
Digression: A funny story about how my wife and I met, and national differences in language learning... My wife and I met in French class in England. (Yes, long story!) On the first day of class, the poor French teacher asked the class, "How many of you know what a noun is?", and most everyone raised their hands. Then he asked, "How many of you know what a verb is?" Amazingly, some Brits didn't raise their hand. Then he asked, "adverbs?" I kept my hand up (barely), but other Americans didn't. And finally, "Participles?", to which my hand dropped, but my wife and other continental Europeans continued to raise their hands... But they now looked at us doofus Anglophones wondering, what planet did we come from that we didn't even know our basic grammar?
What I learned from this, and from teaching English to Spaniards this past year, is that continental Europeans learn language in a way that is very different from most English-speaking countries. Whereas we use the immersion method for our own language, and thus (ironically) only learn grammar when learning foreign languages, Europeans tend to still learn structured grammar in their own languages, such as sentence-diagramming, verb conjugations, and identifying sentence elements like adverbs or independent clauses. In other words, many of my students understood the grammar-grammar of English better than me, but often without understanding how to actually use it well.
![]() |
| Me want speak English good! |
*** Lesson 1: Tongue Twisters ("trabalenguas") to practice pronunciation ***
Click here to load a PDF I made with tongue twisters.
To make this lesson more than just repeat-after-me, I recommend you look at the links at the bottom of the PDF, which offer great ideas for more interactive tongue-twister lessons. I found that the "disappearing tongue twister" exercise, using "She sells seashells by the seashore" on the chalkboard, was an excellent exercise for Spanish speakers to practice. And for adult learners who would like to take the pronunciation practice home, I highly recommend the website Forvo.com, which hosts audio pronunciations recorded by native speakers for words in many different languages and dialects.
*** Lesson 2: "The History of English in Ten Minutes" and fun proverbs ***
"Chapter 1: Anglo-Saxon or, whatever happened to the Jutes?"
"The History of English in Ten Minutes" is an excellent teaching tool, though it moves too quickly for most non-native speakers to be used unaided. I recommend you show it in class, but be prepared to pause the video to discuss specific phrases and proverbs that it describes, and to add your own embellishments. What with my being a trained historian, I used it to talk a bit more about the history of the English language, to encourage them to think about the language as a product of a history and culture that is constantly changing.
For my advanced students, I brought a Dictionary of English/Spanish Proverbs, and asked them to name some proverbs in Spanish for which I tried to give them the English equivalent. (The video on Shakespeare is "chock full" of wonderful phrases and proverbs coined or canonized by the famous bard.) Even if this proves to be too difficult a translation challenge for you or the students, it gets them speaking about colorful sayings in their own culture and thus trying to articulate subtle meanings. And it is also incredibly fun!
*** Lesson 3: Dictation exercises to practice listening comprehension and spelling ***
Click here to load a PDF I made with dictation exercises.
*** Lesson 4: Christmas special... holiday vocabulary and pop culture ***
![]() |
| For holiday fun and classic cultural iconography, I recommend students watch the 1964 stop-motion animation short, Rudolph, the Red-Nosed Reindeer. Chic Soufflé wrote a nice entry in Spanish about it. |
Oh, and I love Christmas! I think Christmas (a.k.a. Xmas, a.k.a. "Navidad") is slightly different in Spain than in the United States. So naturally for the last class before the December holiday break I decided to give my students a cultural lesson on classic English-language (mostly American) Christmas songs, poems and other traditions, which introduces them to a lot of new holiday-related vocabulary. A particularly good one which many Spaniards don't know about is the poem, "Twas the Night Before Christmas," which has lots of new vocabulary ("dash away", "snug", "clatter") and is fun to read together with the class. Few of them know about Rudolph the Red-Nosed Reindeer, so I also included the song lyrics for them:
Click here to load a PDF I made for Christmas.
*** Lesson 5: The Amazing Verb "To Get"... or how phrasal verbs are key in English***
Click here to load a PDF I made on "The Amazing Verb 'To Get'".
I suspect this list is still not comprehensive, and I could have done a more serious job at formalizing it with grammar concepts... but you can have fun with your class for easily an hour just talking about all these different usages and tying it in to larger points about phrasal verbs, how they work (are they "separable", "transitive", or not?) and examples of slang formed from common ones.
- - - - - INTERLUDE - - - - -
wonderful English-Spanish puns and erroneous explanations of
how English works according to a Spanish teacher.
- - - - - - - - - - - - - - - - - - - -
*** Lesson 6: Baseball Language, sports language and fun cultural sayings ***
So to give this lesson you kind of need to understand the game of baseball. And it might make more sense to teach it if you are an American. (Any Brits out there want to work up a similar lesson using cricket?) But the fact is that for American English there are a _ton_ of phrases used which come from baseball or sports in general, and for which it helps to have a basic understanding of the game. And I myself love baseball, so one day I decided to teach my students how it works, and then tie it to commonly heard expressions like "be on the ball" or "you hit it out of the park":
Click here to load a PDF I made on baseball and baseball sayings.
Now as you will see, this lesson is currently targeted to adults. Because the best part of it is when you arrive to the section about "getting to 1st base" or "going all the way". Needless to say, there is nothing more fun than talking indirectly about sex in foreign language classes. So this classic American euphemism, which they are likely to have heard in American movies, can be an interesting launch point into other common sexual innuendoes. (But, of course, if you want to adapt this for younger audiences, I suggest you remove those expressions from the handout and skip explaining them!)
And for advanced students you can take the baseball discussion to another level by introducing them to the classic poem, "Casey at the bat", published by Ernest Lawrence Thayer in 1888. Baseball is rightfully called "America's national pastime", not because it's the most watched sport (today American football or basketball probably trump it), but because it's part of our national DNA, so to speak. Thayer's poem is a classic because of how it takes the baseball-game quintessential moment of tension, "the bottom of the ninth, two outs and three runners on base", and transforms it into a broader cultural metaphor about hubris, human struggle, and defeat. Reading the poem to your class will not only introduce new vocabulary but will also teach them a classic American literary text.
Disney adapted the poem to this equally or even more famous
cartoon version, Casey at the Bat, released in 1946.
*** Lesson 7: Latin and Greek expressions used in English ***
This lesson still needs some work. At the moment, this is just a list of commonly used Latin (and some Greek) phrases that appear in English. It was prompted by my observation that it is more common in English than Spanish to leave certain ancient, fixed expressions in the original Latin rather than translate them to the native language. (This is probably because Spanish and Latin resemble each other, so translating to Spanish doesn't alter the expression much.) The reasons for why these phrases appear in English are manifold, ranging from the entry of legal language ("alibi", "addendum", and "de facto") or scientific language (psychoanalysis: "alter ego") into pop culture to the popularity of "Greek culture" in America, by which I don't mean Greek Americans, but rather fraternities and sororities ("going Greek"?: "alma mater", "alumnus"). But the result is that one encounters a lot of Latin in English, though pronounced differently and sometimes used in a way that is not a linear translation of the phrase:
Click here to load a PDF handout listing common Latin phrases or expressions in English.
Your Spanish students will recognize many of these phrases, but it is still useful to cover them for a variety of reasons: 1) they will not know which expressions English-speakers tend to say in the original Latin, and which we translate, 2) they will probably have seen, and been confused by many of the commonly used abbreviations (for example, "e.g.", "AM" and "PM", "etc.", "P.S."), and 3) they will want to know how you, a native-speaker, pronounce them, which is not the way they might have said it. Also, many of these expressions have cultural nuances in how they appear in popular usage, which you can elaborate on.
![]() |
| It's funny. In English we say "It's Greek to me" when we mean, "I can't understand it at all." But in Spanish they say, "Me suena a chino" ("It sounds like Chinese to me"). Apparently, every language culture has it's own idea of what a cryptic language would be, a subject which this blogger wrote up a nice entry about here. |
Ideally, you could combine a discussion of these phrases with a discussion about the Latin and Greek prefixes and suffixes that populate the English language. For example, "pre" and "ante" mean before, such as "prequel" whereas "post" and "seq" mean after, such as "sequel". (I have to express a debt of gratitude to my 9th Grade English teacher for this inspired idea, which is his... He really "blew our minds" with this lesson way back then!) Eventually I'll add that to this lesson plan, but for now I direct you to these webpages for a list of examples: Wikipedia's entries on "Latin words with English derivatives" and "Greek words with English derivatives".
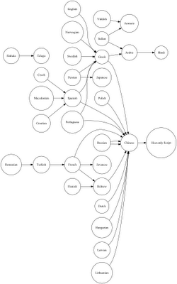
![]() |
| It's all relative: Here's a flow chart posted by a UPenn language blog, which shows the flow of "It's [as confusing as] language X to me" for different languages. Notice how nobody considers English to be incomprehensible. |
*** Lesson 8: "To Be" Versus "To Get", applied grammar ***
This lesson is specifically targeted to Spanish speakers learning English, or English speakers learning Spanish, and centers on the structural differences in the two languages in how they attempt to distinguish between provisional, superficial descriptive statements and deeper more permanent statements using the verbs "To Be" and "To Get", in English, and Ser/Estar and Ponerse in Spanish. I attempt with this handout to systematically explain and explore the parallels between Ser/Estar and Be+past participle (p.p.)/gerund. And then move this discussion on to a parallel structure, where "To Get" works with p.p. and gerunds for descriptors much the way "To Be" does, except it means "to become", much the way Ponerse, Volverse (and similar reflexive verbs) do in Spanish:
Click here to load a PDF handout explaining differences between verbs To Be and To Get.
("Oh, no, I've gone cross-eyed!") I don't know how well this grammar lesson translates to paper, so please let me know if you are still confused by what I'm saying here. I wish I was better at sketching, because then I could draw for you the stick figures I draw for my students on the chalkboard, to illustrate some of the comparisons I'm making. Maybe one day, if I get inspired and organized, I can work up a video explanation of it, since mastering these verbs is foundational to speaking both languages well.
*** Lesson 9: "English Pronunciation" Poem by G. Nolst Trenité***
Click here to load a PDF handout for the "English Pronunciation" poem by Trenité.
Of course, it is also just darn fun to attempt to read out loud. I bet you will, despite your best native-speaker effort, manage to mispronounce at least one or two words. Which is why you can direct your students to this video of a British speaker reading it, for them to practice listening to it...
*** Lesson 10 (for kids ages 5 to 10): "In the Jungle" ***
Click here to load a PDF handout on Jungle vocab and "Lion Sleeps Tonight" lyrics.
After discussing the vocabulary, my student especially enjoyed singing along with me to the classic song, "The Lion Sleeps Tonight," whose lyrics I included on the handout. He loved the video version which I've posted below with a singing hippo. After we watched it together, I had him sing the lyrics, and I sang the "wimoweh" accompaniment. It was good fun. He was requesting the song for weeks afterwards. Whether it was the most instructive lesson is hard to say, but at this age I think the main challenge is making English-acquisition exciting and fun, and it was hard to top this song for that. (I'd place it up there with the "Head, shoulders, knees and toes" for a younger age-group.)
Spanish kids may recognize this song, but have probably never had the chance to sing-along to it.
And that's it for activities I developed this past year. (Addendum: However, the following year I developed 5 More Ready-made Lessons which you can find at this post here, and a "part 3" post with 5 more lessons.) If I come up with new ones I'll be sure to post more in a later entry. I very much welcome any and all TEFL readers to post their feedback on these lessons, or descriptions or links to their own tricks-of-the-trade or lesson ideas. The best teaching is done in an open community of collaboration and criticism, so consider this an open call for that!
![]() |
| I should close by making a plug for my language institute employer: the American Institute in Valencia is one of the oldest in town. It has great teachers and offers great rates! |
_____________ADDENDUM: FURTHER TEFL RESOURCES_____________
In the spirit of reducing redundancy and the work of new TEFL recruits (why reinvent the wheel?), here I'll add and periodically update a list of web resources that I (or others) have found useful in teaching English to foreigners and specifically to Spaniards. They are listed in no particular order. [A special thanks to Spanish Sabores for this section, since I got many of these initial ideas from her series of posts on "Language Assistants", and in particular her post on "11 Best TEFL Resources"! There is also her 2013 updated and very thorough compilation of links, "Required Reading for Future English Teachers in Spain".]
• BBC Learn English – Recommended by Spanish Sabores as "the best", I have to agree that it is a very solid resource for all levels and ages, and very professional.
• The Internet TESL Journal – Again, I only discovered this now-dormant website recently through Spanish Sabores, but wow! With 15 years of posts from many different people, it is full of ideas and useful suggestions for lesson plans, techniques and games of use to the English teacher.
• Oral English Activities [found by Spanish Sabores] – As a native-speaker, getting students to practice speaking is your number one job here in Spain, so this site and its many ideas for speaking exercises is really great.
• Dictations Online – The name says it all. This is a great stop for getting dictations to use in class.
• ESL Base [finder: Spanish Sabores] – Another great all-around resource for teaching English, complete with useful worksheets to print out and use with your students.
• America's Library – This Library of Congress website, designed for American students, is a perfectly good resource to use for your Spanish students when talking about U.S. history or culture.
• To Learn English – Very obnoxious web format and images, but this site has some really nice interactive exercises, such as the homophone one I mentioned above in dictations, or a Pride and Prejudice video with fill-in-the-blanks exercise that is nice.
• British Council's Teaching English – This is up there with the BBC site for solid, professional web resources for teaching English.
• Common Errors in English Usage – Frankly, this is a list of typical mistakes that even native English-speakers make, but I think it can be useful to pass along to your EFL students. The list is from a book by Paul Brians, Common Errors in English Usage (2008)... and it lists some more online resources for ESL:
– Curricular Resources for English as a Second Language
– ESL Online Help Desk Washington State University
• Common Errors in English Usage – Frankly, this is a list of typical mistakes that even native English-speakers make, but I think it can be useful to pass along to your EFL students. The list is from a book by Paul Brians, Common Errors in English Usage (2008)... and it lists some more online resources for ESL:
– Curricular Resources for English as a Second Language
– ESL Online Help Desk Washington State University









27 comments:
What a great resource -- bookmarking!
Hi,
I am the anonymous reader who lives in Russia but has a flat in Campanar.
Just a question: do you teach English? I have 2 daughters learning English.
Hi Kaley! Glad to hear that. Share widely! And let me know if you have your own tricks of the trade or useful reference sites.
Anonymous in Campanar, I do teach English, though not right at this moment. If you are looking for an English teacher, I highly recommend my place of employment, the American Institute (located on Bachiller in Valencia). They have an excellent staff of native-English speaking teachers who are also highly integrated in Valencia (the latter being uncommon at most English-language institutes). They do private tutorials and offer classes for all ages.
Hi,
Yet another would be English teacher here! I've just finished a CELTA course and am starting to look for work. Thanks for this very generous post, it´s just the sort of thing I'm looking for to get some ideas for lesson plans.
Hi Richard! I'm glad it can be of help to you. Good luck with the job hunt!
If I were a foreiger I would NEVER learn English from an English person. As a race we are totally unable to grasp the basics of our own grammar. It embarassed the hell out of me at Spanish lessons when the teacher asked us for an example of the prefect tense in the English language and only the Dutch guy could get the answer correct.
And by the way, Baseball IS English (Check out Jane Austin's Northanger Abbey)
Mr. Grumpy, nothing has improved my English grammar quite like having to teach it. It is certainly true that being a native speaker doesn't automatically make you a guide on how to speak it well. Though one thing I tell my students is that native speakers know how to speak grammatically incorrectly _well_ better than foreigners. This has been my latest challenge with Spanish... learning how to know which grammar errors Spanish speakers accept, and which ones grate on their ears.
Oh, and I'll accept that baseball is English if you accept that cricket is clearly Indian.
Accepted.
(And nobody speaks proper English like what we English does)
This is really helpful, Zach, thank you! I work with high schoolers and have private lessons with high-level students, so I'll be able to use many of these lesson plans.
Also, I didn't realize you worked at the American Institute! Is it well-known in Valencia?
Hi Cassandra! Glad it can be of help to you. Please feel free to share any teaching tricks or ideas you come up with.
I do work at the American Institute in Valencia, and very much like it there. I would say that it is very established, arguably the oldest American private language school in Valencia, so it's known because of that. Some of the newer schools are more proactive about advertising, which is why they're better known in the expat community, but among Valencians I'd say the American Institute is more familiar.
Good to know! If I end up in Valencia I'll have to swing by and check out the American Institute. Thanks for the info!
There are three books (editorial Planeta) about how we, Spaniards, use to speak english: "From lost to the river", "Speaking in silver" and "Shit yourself little parrot". I think they could be interesting to you.
Dear anonymous reader, thank you, thank you, thank you! I didn't know about it before, and I think "fromlostiano" is a hilarious concept! I'm going to check out the books, though my impression is that they are less for learning English, and more for Spaniards who want a laugh about what is "lost in translation". I'll be posting another entry on English lessons soon, and plan to mention this. I appreciate you bringing it to my attention.
Hi, thank you so much for the blog, which I discovered today, I am a new teacher in Alicante and fervently looking for lesson plans and resources. There are many useful sites with PDFs and handouts but very few with examples of how they have been used so it was great to see your examples. Keep up the good work and if I discover anything useful I will let you know... Good luck
Many thanks, Eve! It is always really great to hear that something on the blog has been useful to somebody. I'm posting another TEFL blog entry later this month with five more activities, so stay tuned! And please do share any ideas or resources you come across. As you say, these things are really helpful to starting teachers, but also to experienced ones. We are always learning!
Hi! I came across your blog as I was researching about Spanish shoe brands. I find your blog interesting and very helpful.
I'm from the biggest English-speaking country in Southeast Asia and I'm looking forward in moving to Valencia next year to be with my boyfriend. I have a good grasp of the English language, having used it all my life. In college, I worked part time as an online English teacher to Japanese professionals.
While I am not in the teaching profession, I really enjoy teaching language and I'm planning to make it a living when I get to Spain. But I really don't know how to start. Are there exams or courses that I need to take before I can teach English in Spain? How can I prepare myself for that job?
I will greatly appreciate any advice that you can give me. :)
Dear anonymous reader, I'm glad you are finding the blog helpful, and I wish you the best with your move to Valencia next year. I'm guessing that "biggest English-speaking country" is India, though my Asian geography is admittedly poor.
If you have any teaching background, and online teaching counts, then you will have an easier time finding employment here at English language schools. There are plenty of courses for TEFL teaching certification, but I think many of them are designed to take your money, and I'm not so sure they would improve your chances getting a job. The only two certifications that definitely matter are the "CAP" (Certificado de Aptitud Pedagógica), which is very hard to get and is for any Spanish public education system job. And then specific certifications for, say, the PGCE, which British Schools require of their teachers, or similar specific certifications for specialized programs like Montessori Schools.
But if your hope is simply to teach English through ordinary private language academies, then it is about applying to them and showing you have a language background and/or teaching experience. (I suppose any courses you take on teaching or languages will help with this, as will any experience you can gain before you come here.) And then mostly it's about luck and waiting for an opening to appear. If you have a work visa, that helps you to avoid the more exploitative places, which will want to pay you "under the table" and without covering your social security.
Finally, there is also plenty of opportunity for giving private lessons. Here the main problem is finding consistent, steady work, and you will have to spend a lot of time and energy on acquiring and keeping students. But there are certainly students looking for private lessons, so you'll get some income this way.
I had good luck finding work, so I can only recommend it. But I tell everyone to be prepared for at least 6 months of waiting and not finding anything. And you should also be aware of seasons... Spaniards are most avidly seeking language classes around mid September and then again in January, and their interest lapses in the spring, over the summer, and around the holidays. So you're most likely to see job openings in Sept. and Jan.
Best of luck with it!
I have been looking to learn spanish since long time and I am glad that i found online website brightspanish.com that offers Free Spanish Classes. They offers LIVE one-way video chat that is very helpful for those who are looking to learn spanish online.
speaking is important as writing. But for a non native speaker, if you'll stick yourself on the rule to communicate with native speaker, you'll find in disappointing and frustrating.
ielts sample test
Linguistically there are two techniques for improving your lexical strength (vocabulary) :
Active learning and Passive learning
1. Passive learning: New words are acquired subconsciously, while doing some daily life stuff, like reading a newspaper.
Vocabulary is an abstract skill due to reasons like reading habits, family background, schooling, culture etc. The conventional methods are very generic and are made of masses. They do not allow personalised learning to an individual’s current vocabulary.
2. Active learning: Active learning methodology has become a preferred way to change the traditional teacher oriented classroom into the newer student oriented approach to learning. In active learning, acquisition of new words is done with conscious and great efforts.
Usually active vocabulary building is quite rigorous and boring due to its monotonous nature.
Now introducing myself, I am co-founder of Improve Your Vocabulary - VocabMonk
Vocabmonk uses an artificial intelligence algorithm to track individual’slearning/quiz data and mashed up that data to recommend personalised quizzesto students, based on their current vocabulary size.
The tool uses game mechanics to make learning real fun and also provides competitive learning through challenges in your social circle.
There so special push towards, not just learning words but grasping it with application.
Various levels to be achieved as you progress in learning and the distinctive feature is that you can invite your mentor to look up your activities on the website.
Happy learning!
this is where my kids learn English, harmless flash cooking series - papas games they absolutely love it!
Great and very original ideas for teaching in Spain. I've taken Trinity Cert this year and I'm always surfing the net to avoid book lessons. Here I've found many resources that, for sure, I'll use to help my students to get more involved in this amazing language. Many thanks for sharing your work with us.
What a great post! It happens sometimes that we have find the really good one post. Language learning has been proven to improve a person's memory registry with each detail of information the mind encounters. Some people may have just been influenced by peers or their environment to learn a foreign language. Thanks for sharing us this informative post.
Spanish school Costa Rica
Hello,
I almost never comment on blogs, but I felt the great necessity to comment on this one. I am a CELTA ESL instructor in Central America. I am constantly struggling with spelling and pronunciation practices with my students. The handouts that you have designed proved very successful this past week and the students enjoyed the lesson. I will continue to use this page as a resource. Thank you so much for sharing!
Pretty good ideas for the students and these will help them to initiate with more of the regarded facts and opportunities towards which they must have to look for and favorably these would lay good foundation for them.
Thanks For sharing wonderful information.Al Hayat is an established centre delivering and offering ESOL Courses within the UK and its founder has experts involvement in the group serving the community.For more details Visit: http://www.alhayatlanguages.com/
Post a Comment